2026年上海电机学院专升本招生专业对照表已公布!上海专升本网已经为同学们准备好了相关内容,距考试时间越来越近了,祝大家成功上岸!
各位考生可【上海专升本考生交流群】与专业的报名指导老师开展一对一交流,帮助考生攻克基础知识薄弱、攻坚考试重点难点等困难,得到专属于自己的解答。

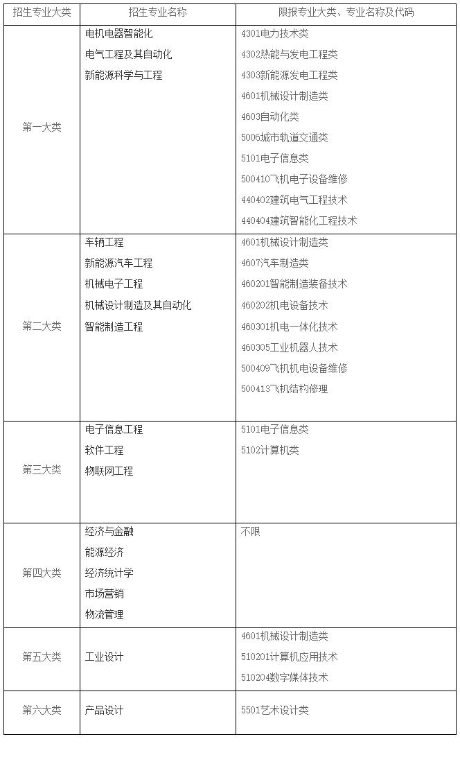
2026年上海电机学院专升本招生专业对照表

展开全文
—— 还想了解更多专升本资讯?预约免费咨询 ——
你的姓名
*联系方式
就读年级
就读专业
立即预约
以上就是关于“2026年上海电机学院专升本招生专业对照表”的内容了。如果你想了解更多关于上海专升本的信息,可以关注:上海启课专升本微信公众号和上海专升本考试网(http://www.lnhl.net/),提供了丰富的专升本资讯、学费标准、考试科目、录取分数线、招生简章、考试大纲等相关信息。

上海专升本声明
(一)由于考试政策等各方面情况的不断调整与变化,本网站所提供的考试信息仅供参考,请以权威部门公布的正式信息为准。
(二)本网站在文章内容来源出处标注为其他平台的稿件均为转载稿,免费转载出于非商业性学习目的,版权归原作者所有。如您对内容、版权等问题存在异议请于我们联系,我们会及时处理。
本文内容转载自:上海电机学院官网https://zhaosheng.sdju.edu.cn/2026/0302/c4854a148209/page.htm
原文地址:

升本福利官
统招报名
升本培训班
英语四级
教师资格
成考报名



