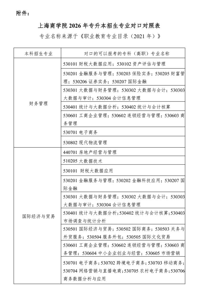
2026上海商学院专升本招生专业对口对照表已为大家整理好,以下就是上海专升本网为大家整理的相关内容,祝各位同学备考顺利!

2026上海商学院专升本招生专业对口对照表


展开全文
—— 还想了解更多专升本资讯?预约免费咨询 ——
你的姓名
*联系方式
就读年级
就读专业
立即预约
各位考生可【上海专升本考生交流群】与专业的报名指导老师开展一对一交流,帮助考生攻克基础知识薄弱、攻坚考试重点难点等困难,得到专属于自己的解答。
以上就是关于“2026上海商学院专升本招生专业对口对照表”的内容了。考生如果想获得更多关于上海专升本招生章程、考试科目、录取分数、考试大纲等相关信息,可以关注:上海启课专升本微信公众号。更多内容敬请关注上海市专升本网(http://www.lnhl.net/)。

上海专升本声明
(一)由于考试政策等各方面情况的不断调整与变化,本网站所提供的考试信息仅供参考,请以权威部门公布的正式信息为准。
(二)本网站在文章内容来源出处标注为其他平台的稿件均为转载稿,免费转载出于非商业性学习目的,版权归原作者所有。如您对内容、版权等问题存在异议请于我们联系,我们会及时处理。
文章来源于网络,如有侵权,请联系删除

升本福利官
统招报名
升本培训班
英语四级
教师资格
成考报名



